Profil
Sejarah Singkat MTsN 1 Buleleng
Madrasah Tsanawiyah Negeri 1 Buleleng merupakan lembaga pendidikan di bawah naungan Kementerian Agama Republik Indonesia. Madrasah ini berawal dari lembaga swasta bernama MTs Nurul Falah yang didirikan oleh tokoh masyarakat Dusun Yehbiu, Desa Patas. Selanjutnya berkembang menjadi MTsN Filial Amlapura dan pada tahun 1993 resmi dinegerikan berdasarkan SK Menteri Agama RI Nomor 244 Tahun 1993 dengan nama MTs Negeri Patas.
Seiring perkembangan dan penataan kelembagaan, berdasarkan Keputusan Menteri Agama Nomor 666 Tahun 2016, nama madrasah berubah menjadi MTs Negeri 1 Buleleng. Sebagai madrasah setingkat SMP berciri khas Pendidikan Agama Islam, MTsN 1 Buleleng berkomitmen mendukung program wajib belajar serta mencetak lulusan yang unggul dalam bidang akademik dan keagamaan.
Visi
Terwujudnya peserta didik yang unggul dalam prestasi dan Berakhlakul Karimah.
Misi
1. Menyelenggarkan proses pembelajaran yang berkualitas dan inovatif, berlandaskan nilai- nilai islam,guna meningkatkan prestasi akademik peserta didik.
2. Menanamkan dan membina akhlak mulia melalui Pendidikan karakter dan kegiatan keagamaan yang konsisten.
3. Mengembangkan potensi diri peserta didik secara holistik, baik intelektual, emosional, social dan spiritual.
4. Mendorong penguasaan teknologi dan literasi digital sebagai bagian dari pembelajaran dan aktivitas sehari-hari.
5. Membangun lingkungan Madrasah yang kondusif dan mendukung kolaborasi antara guru, siswa dan orang tua dalam menghadapi tantangan global.
Tujuan
1. Meningkatkan prestasi akademik peserta didik melalui proses pembelajaran yang berkualitas, kreatif dan inovatif, serta sesuai dengan standar Pendidikan Nasional dan nilai-nilai Islam.
2. Membentuk peserta didik yang berakhlakul karimah dengan menanamkan Pendidikan karakter Islam, kedisiplinan, dan pembiasan ibadah serta kegiatan keagamaan.
3. Mengembangkan potensi diri peserta didik secara menyeluruh (Intelektual, Emosional, Sosial, dan Spiritual) agar tumbuh menjadi pribadi yang seimbang dan berdaya saing
4. Meningkatkan kemampuan Literasi, teknologi dan keterampilan abad 21 agar peserta didik mampu beradaptasi dengan perkembangan ilmu pengetahuan dan tantangan global.
5. Mewujudkan lingkungan Madrasah yang kondusif, religious, dan kolaboratif dengan melibatkan guru, orang tua, dan Masyarakat dalam mendukung keberhasilan pendidikan.
Our 6-D Process
Discover
Lorem ipsum dolor sit amet, consectetur adipiscing elit. Ut elit tellus, luctus nec ullamcorper mattis, pulvinar.
Define
Lorem ipsum dolor sit amet, consectetur adipiscing elit. Ut elit tellus, luctus nec ullamcorper mattis, pulvinar.
Design
Lorem ipsum dolor sit amet, consectetur adipiscing elit. Ut elit tellus, luctus nec ullamcorper mattis, pulvinar.
Develop
Lorem ipsum dolor sit amet, consectetur adipiscing elit. Ut elit tellus, luctus nec ullamcorper mattis, pulvinar.
Deploy
Lorem ipsum dolor sit amet, consectetur adipiscing elit. Ut elit tellus, luctus nec ullamcorper mattis, pulvinar.
Deliver
Lorem ipsum dolor sit amet, consectetur adipiscing elit. Ut elit tellus, luctus nec ullamcorper mattis, pulvinar.
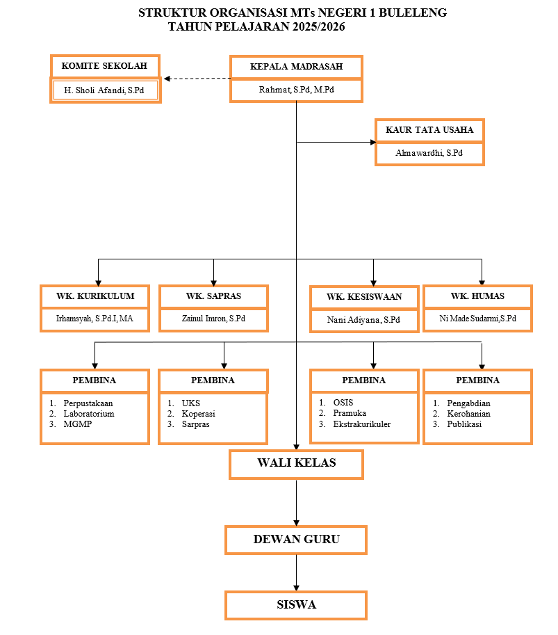
STRUKTUR ORGANISASI

Some Numbers
Lorem ipsum dolor sit amet, consec tetur adipis.
87
Satisfied
Clients
150
Projects
Completed
28
Accolades
Earned
56K+
Lines of
Code
Would you like to start a project with us?
Etiam erat lectus, finibus eget commodo quis, tincidunt eget leo. Nullam quis vulputate orci, ac accumsan quam. Morbi fringilla congue libero.
